Vlasov063 писал(а): из за этого не включается кондиционер,

Vlasov063 писал(а):Включается при + температуре,при минусе крутит в холостую

Всю зиму простоял климат на температуре +22 и не разу не потели !Кондей то точно не работал. 
slavik049 писал(а):О каких запотевших окнах зимой идет речь?
Vlasov063 писал(а):при минусе крутит в холостую
slavik049 писал(а):климат на температуре +22 и не разу не потели !Кондей то точно не работал.
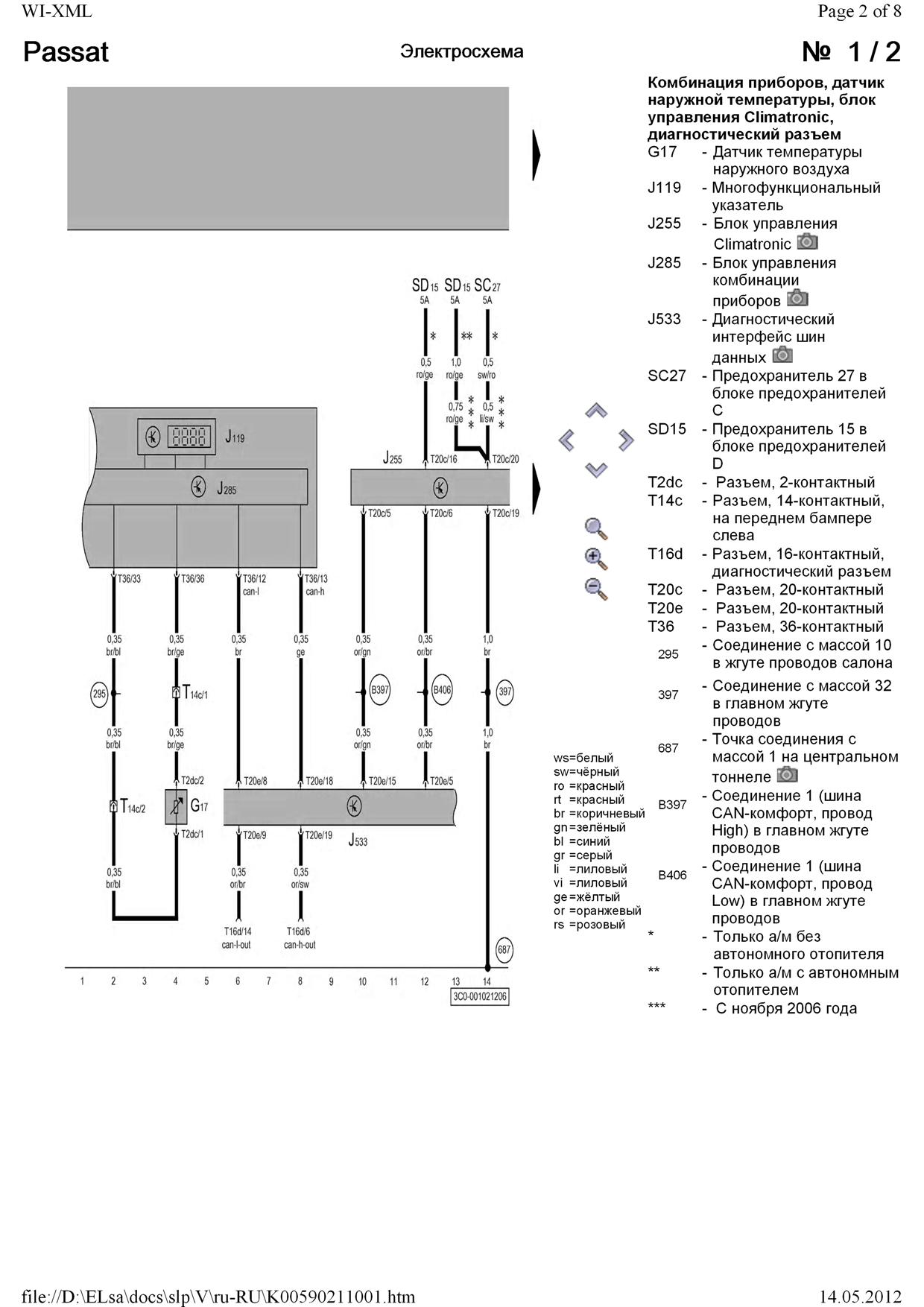
Vlasov063 писал(а):снял датчик,на дсплее прочерк,поставил назад +3 Т С
Vlasov063 писал(а):,как проверить датчик?
Vlasov063 писал(а):и куда выходит фишка?
Vlasov063 писал(а):как проверить датчик?
к нему 2 провода идут?мож какой-нить жиговский датчик можно приколхозить?Vlasov063 писал(а):у меня два жгутика по три вроде провода к нему иду
столько проводов на такую пиздюлинку.чем дальше,тем сильнее офигеваю с пассата.глюканул сраный датчик температуры уличного воздуха,а ты без кондея мучайся.Vlasov063 писал(а):по схеме -возможно фишка жгута,масса жгута, возможно перелом провода+как я понял-надо прозванивать,край датчик
Vlasov063 писал(а):сегодня поддон заварил аргоном,наши дорожники сегодня вместо асфальта щебень фракции 5/40 насыпали

Vlasov063 писал(а):да беда не приходит одна,сегодня поддон заварил аргоном,наши дорожники сегодня вместо асфальта щебень фракции 5/40 насыпали

Сейчас этот форум просматривают: нет зарегистрированных пользователей и гости: 36